Purple vs Cisco Spaces (DNA Spaces): Quando scegliere ciascuno
Questa guida di riferimento tecnico fornisce un confronto completo tra Purple e Cisco Spaces (precedentemente DNA Spaces) per le implementazioni di captive portal aziendali e WiFi per ospiti. Valuta le differenze architetturali, la profondità dell'automazione del marketing e la questione critica del vendor lock-in hardware per aiutare i leader IT a prendere decisioni informate sull'infrastruttura.
🎧 Ascolta questa guida
Visualizza trascrizione
- Riepilogo Esecutivo
- Approfondimento Tecnico
- Approcci Architetturali e Dipendenza dall'Hardware
- Funzionalità di Captive Portal e Automazione del Marketing
- Ampiezza dell'Integrazione CRM
- Guida all'implementazione
- Fase 1: Audit dell'infrastruttura
- Fase 2: Valutazione delle licenze
- Fase 3: Topologia di deployment
- Best Practice
- Risoluzione dei problemi e mitigazione dei rischi
- Ascolta questa guida
- ROI e impatto sul business

Riepilogo Esecutivo
Per i responsabili IT e gli architetti di rete che implementano soluzioni Guest WiFi aziendali, la scelta tra Purple e Cisco Spaces (precedentemente DNA Spaces) rappresenta una decisione architetturale fondamentale. Cisco Spaces fornisce una soluzione robusta, nativamente integrata per captive portal e analisi della posizione, a condizione che la vostra organizzazione sia impegnata esclusivamente con hardware Cisco Catalyst o Meraki. Purple, al contrario, opera come un overlay di intelligence indipendente dall'hardware. Si integra con oltre cinquanta fornitori di hardware, fornendo funzionalità più approfondite di WiFi Analytics e automazione del marketing senza dettare la vostra infrastruttura di rete sottostante.
Questa guida valuta entrambe le piattaforme in termini di architettura tecnica, postura di conformità e ampiezza di integrazione. È progettata per i leader tecnologici senior in Retail , Hospitality e ambienti del settore pubblico che devono bilanciare i requisiti di implementazione immediati con la flessibilità dell'infrastruttura a lungo termine. La differenziazione principale non risiede solo nelle funzionalità del captive portal, ma nel modo in cui ogni piattaforma gestisce la portabilità dei dati, i trigger di automazione del marketing e gli ambienti multi-vendor.
Approfondimento Tecnico
Approcci Architetturali e Dipendenza dall'Hardware
La divergenza tecnica più significativa tra Purple e Cisco Spaces è la loro dipendenza architetturale dall'access point (AP) e dall'hardware del controller sottostanti. Cisco Spaces è profondamente integrato nell'ecosistema Cisco. Per utilizzare le funzionalità di Captive Portal e analisi della posizione di Spaces, un'organizzazione deve implementare Cisco Catalyst 9800 Wireless LAN Controllers, access point Cisco Meraki o dispositivi di collaborazione Cisco supportati. La piattaforma si basa su un'integrazione API nativa e, per le implementazioni Catalyst, richiede una macchina virtuale Spaces Connector dedicata per facilitare la comunicazione tra il WLC e il cloud Spaces.
Questa integrazione nativa consente a Cisco Spaces di estrarre dati di posizione granulari e telemetria direttamente dagli AP. Tuttavia, introduce un vendor lock-in assoluto. Se un fornitore Healthcare acquisisce una clinica che utilizza hardware Aruba o Juniper Mist, Cisco Spaces non può estendere il suo captive portal o le sue analisi a quelle posizioni senza una completa sostituzione dell'hardware.
Purple impiega un'architettura overlay. Non richiede firmware proprietario o controller specifici. Invece, Purple si integra tramite reindirizzamenti standard di captive portal esterni e protocolli di autenticazione RADIUS supportati da praticamente tutto l'hardware di livello enterprise. Che una sede utilizzi Cisco Meraki, Aruba, Ruckus o Ubiquiti, il traffico viene reindirizzato alle splash page ospitate nel cloud di Purple. Questo approccio indipendente dall'hardware è fondamentale per le aziende distribuite. Un hub di Transport , ad esempio, potrebbe utilizzare AP Ruckus ad alta densità nel terminal e hardware TP-Link conveniente negli uffici amministrativi; Purple fornisce un captive portal unificato e una dashboard di analisi per l'intera proprietà eterogenea.

Funzionalità di Captive Portal e Automazione del Marketing
Entrambe le piattaforme offrono captive portal personalizzabili, ma i loro casi d'uso target differiscono. Cisco Spaces fornisce un onboarding solido e funzionale. L'applicazione Instant Captive Portals consente agli amministratori di implementare modelli brandizzati, acquisire informazioni utente di base (nome, email, numero di telefono) e promuovere servizi aziendali o download di app. È uno strumento capace per l'accesso base degli ospiti e la sicurezza della rete.
Purple approccia il captive portal come lo strato di ingestione per un motore di automazione del marketing più ampio. La piattaforma supporta nativamente l'autenticazione social (Google, Facebook, Apple) e fornisce un costruttore di splash page drag-and-drop che supporta 25 lingue. Ancora più importante, Purple è progettato per convertire i dati di autenticazione grezzi in trigger di marketing azionabili. Quando un ospite si connette, il motore di analisi di Purple traccia i modelli di affluenza, il tempo di permanenza per zona e la frequenza delle visite ripetute. Questi dati possono attivare flussi di lavoro automatizzati, come l'invio di un'email di iscrizione alla fedeltà a un visitatore per la prima volta dopo che è rimasto in una specifica zona di vendita al dettaglio per 15 minuti.
Mentre Cisco Spaces offre regole di engagement di base, la piattaforma Engage recentemente lanciata da Purple fornisce una suite completa di CRM e email marketing nativamente all'interno della dashboard WiFi. Per le organizzazioni che richiedono una profonda integrazione tra l'accesso alla rete e l'engagement dei clienti, Purple offre strumenti significativamente più sofisticati.
Ampiezza dell'Integrazione CRM
Il valore dei dati WiFi degli ospiti è proporzionale alla facilità con cui possono essere instradati nello stack tecnologico esistente di un'organizzazione. Cisco Spaces supporta esportazioni API e webhook, ma il suo ecosistema di connettori CRM nativi è limitato. I team IT spesso devono costruire e mantenere middleware personalizzati per instradare i dati di Spaces in piattaforme come Salesforce o HubSpot.
Purple si differenzia per la sua vasta Libreria di Connettori. La piattaforma fornisce integrazioni native e pre-costruite con oltre venti principali piattaforme CRM, POS e di automazione del marketing, inclusi Salesforce, HubSpot, Mailchimp e Microsoft Dynamics. Questo riduce l'attrito di implementazione ed elimina il debito tecnico associato al mantenimento di integrazioni API personalizzate. Per ulteriori letture sulle architetture di integrazione, consulta la nostra guida su Internet of Things Architecture: A Complete Guide .

Guida all'implementazione
Il deployment di entrambe le soluzioni richiede un'attenta pianificazione della topologia di rete e delle policy di sicurezza. I seguenti passaggi delineano l'approccio raccomandato per la valutazione e l'implementazione di queste piattaforme.
Fase 1: Audit dell'infrastruttura
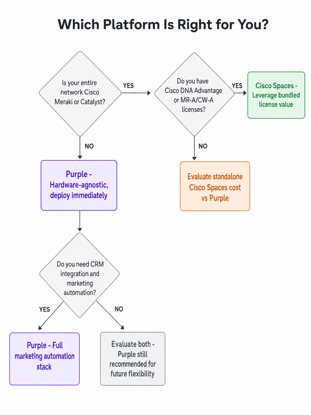
Prima di selezionare una piattaforma, conducete un audit completo della vostra infrastruttura wireless attuale e pianificata. Se la vostra organizzazione ha un mandato rigoroso e a lungo termine per utilizzare solo hardware Cisco, Cisco Spaces è un'estensione logica di tale investimento. Se il vostro ambiente è misto, o se prevedete di acquisire sedi con hardware non-Cisco, Purple è la scelta obbligata per evitare spese in conto capitale immediate per la sostituzione dell'hardware.
Fase 2: Valutazione delle licenze
Valutate i vostri attuali diritti di licenza. Cisco Spaces Essentials è incluso con determinate licenze Meraki (MR-E) e Catalyst. Tuttavia, l'applicazione Captive Portals richiede il livello di licenza Spaces ACT o Advantage. Calcolate il costo totale di proprietà (TCO) per l'aggiornamento delle vostre licenze Cisco rispetto al deployment di Purple come overlay SaaS autonomo. In molti casi, Purple offre un TCO inferiore pur fornendo funzionalità di marketing superiori.
Fase 3: Topologia di deployment
Quando si effettua il deployment di Purple con Cisco Meraki, la configurazione è semplice. All'interno della dashboard Meraki, gli amministratori configurano l'SSID per utilizzare un Captive Portal esterno, puntando i range del 'Walled Garden' agli indirizzi IP di Purple e configurando i server RADIUS agli endpoint di Purple. Questo processo è dettagliato nel nostro confronto Purple vs Cloud4Wi: Captive Portal e WiFi Marketing a confronto .
Per i deployment Cisco Spaces Catalyst, i team IT devono effettuare il provisioning di una macchina virtuale per ospitare il Spaces Connector, configurare il WLC per inoltrare la telemetria e stabilire tunnel sicuri verso il cloud Cisco. Ciò richiede una più profonda esperienza di ingegneria di rete e finestre di deployment più lunghe.

Best Practice
Quando si effettua il deployment di Captive Portal aziendali, attenersi alle seguenti best practice neutrali rispetto al fornitore:
- Implementare l'autenticazione basata su profilo: Abbandonare le PSK condivise. Utilizzare OpenRoaming o l'autenticazione basata su profilo, ove possibile, per fornire connettività sicura e senza interruzioni ai visitatori di ritorno.
- Ottimizzare il Walled Garden: Assicurarsi che le voci del walled garden limitino rigorosamente l'accesso pre-autenticazione ai domini necessari (ad esempio, provider di identità per il social login, domini CDN per le risorse della splash page) per prevenire il tunnelling DNS e l'accesso internet non autorizzato.
- Allinearsi alle normative sulla privacy: Configurare le policy di conservazione dei dati e i meccanismi di acquisizione del consenso per conformarsi rigorosamente al GDPR, al CCPA o alle normative locali sulla protezione dei dati. Assicurarsi che gli opt-in di marketing siano espliciti e separati dai termini di accesso alla rete.
Risoluzione dei problemi e mitigazione dei rischi
Rischio: Randomizzazione MAC I moderni sistemi operativi mobili impiegano la randomizzazione degli indirizzi MAC per proteggere la privacy degli utenti. Ciò interrompe le tradizionali analisi del traffico pedonale e il riconoscimento dei visitatori di ritorno. Mitigazione: Sia Purple che Cisco Spaces si stanno adattando a questa sfida. La mitigazione raccomandata è incoraggiare gli utenti a installare un profilo (tramite OpenRoaming o Passpoint) o a scaricare l'app mobile della sede, che fornisce un identificatore persistente indipendente dall'indirizzo MAC. Per un approfondimento sul tracciamento della posizione, fare riferimento a Indoor Positioning System: UWB, BLE, & WiFi Guide .
Rischio: Errore di rilevamento del Captive Portal Occasionalmente, i dispositivi client non riescono ad attivare l'assistente del Captive Portal (CNA), lasciando l'utente confuso e disconnesso. Mitigazione: Assicurarsi che il WLC o l'AP intercetti correttamente le richieste HTTP (porta 80) e restituisca il reindirizzamento HTTP 302 appropriato. Verificare che i certificati SSL utilizzati per l'interfaccia di reindirizzamento siano validi e affidabili dalle principali autorità di certificazione. Non tentare di intercettare il traffico HTTPS senza una configurazione adeguata, poiché ciò attiverebbe avvisi sui certificati.
Ascolta questa guida
ROI e impatto sul business
Il ritorno sull'investimento per una piattaforma Captive Portal è misurato su due vettori: efficienza operativa e ricavi di marketing.
Da una prospettiva operativa, una piattaforma centralizzata come Purple riduce il sovraccarico IT della gestione di molteplici configurazioni Captive Portal distinte su un parco hardware misto. Fornisce un unico pannello di controllo per la risoluzione dei problemi di accesso degli ospiti, riducendo il tempo medio di risoluzione (MTTR).
Da una prospettiva di ricavo, la piattaforma deve convertire il traffico pedonale anonimo in profili digitali noti. Integrando Purple con un CRM, una catena di negozi può misurare l'esatta correlazione tra campagne di marketing digitale e visite ai negozi fisici. Se un'e-mail di marketing determina un aumento del 5% del tempo di permanenza fisico — che gli analytics di Purple possono verificare — la piattaforma si sposta da centro di costo IT a risorsa di marketing misurabile. Mentre Cisco Spaces fornisce eccellenti analytics di localizzazione, gli strumenti di automazione del marketing nativi di Purple offrono un percorso più diretto per dimostrare il ROI finanziario.
Termini chiave e definizioni
Overlay Architecture
A software deployment model where the application (like Purple) sits above the underlying hardware infrastructure, interacting via standard protocols (RADIUS, HTTP redirects) rather than proprietary firmware.
Crucial for IT teams managing multi-vendor environments, as it prevents hardware lock-in.
Walled Garden
A restricted network environment that allows unauthenticated users to access specific, approved IP addresses or domains (e.g., a payment gateway or social login provider) before fully authenticating.
Must be carefully configured by network engineers to allow captive portals to function without exposing the network to unauthorized access.
MAC Randomization
A privacy feature in modern mobile OS where the device broadcasts a fake, rotating MAC address rather than its true hardware address.
Impacts the accuracy of traditional WiFi analytics and footfall tracking, requiring platforms to shift toward profile-based authentication.
Captive Portal Assistant (CNA)
The mini-browser built into mobile operating systems (like iOS or Android) that automatically detects a captive portal and pops up to prompt the user to log in.
If CNA detection fails, users may think the WiFi is broken. IT must ensure proper HTTP redirection to trigger it reliably.
RADIUS
Remote Authentication Dial-In User Service. A networking protocol that provides centralized Authentication, Authorization, and Accounting (AAA) management.
The standard protocol used by platforms like Purple to communicate with access points and authorize user sessions after they complete the captive portal flow.
Spaces Connector
A virtual machine appliance required in Cisco Catalyst deployments to securely route telemetry data from the Wireless LAN Controller to the Cisco Spaces cloud.
Adds a layer of deployment complexity and infrastructure overhead compared to native cloud-to-cloud integrations.
First-Party Data
Information a company collects directly from its customers and owns entirely, such as email addresses captured via a WiFi captive portal.
Highly valuable for marketing teams, especially as third-party cookies are deprecated. Purple excels at capturing and routing this data.
OpenRoaming
An industry standard that allows mobile devices to automatically and securely connect to participating WiFi networks without requiring a captive portal login.
Supported by both platforms, it represents the future of seamless, secure guest onboarding, bypassing traditional splash pages.
Casi di studio
A national retail chain with 200 locations is currently using Cisco Meraki APs. They plan to acquire a smaller competitor with 50 locations running Aruba APs. The Chief Marketing Officer wants a unified captive portal across all 250 locations to capture email addresses for a new loyalty program. Should the IT Director deploy Cisco Spaces or Purple?
The IT Director must deploy Purple. Cisco Spaces is incompatible with the 50 new Aruba locations. To use Cisco Spaces, the IT team would need to rip-and-replace the Aruba hardware with Cisco Meraki or Catalyst APs, incurring significant capital expenditure. By deploying Purple, the IT team can configure both the Meraki and Aruba controllers to redirect to the same Purple-hosted captive portal. This provides the CMO with a unified data capture mechanism and seamless integration into their marketing stack, while saving the IT budget.
A university campus running Catalyst 9800 WLCs needs to implement a basic guest WiFi onboarding portal. They already pay for Cisco DNA Advantage licenses across their switching and wireless infrastructure. They do not require CRM integration or marketing automation. Which platform is the most cost-effective choice?
Cisco Spaces is the most cost-effective and logical choice. Because the university already holds Cisco DNA Advantage licenses, they are entitled to the Spaces Extend/Advantage tier, which includes the Captive Portals application. Deploying Purple would incur unnecessary third-party SaaS licensing costs for marketing features the university does not require. The IT team should deploy the Spaces Connector and utilise the native Cisco Spaces Instant Captive Portals.
Analisi degli scenari
Q1. A hospitality group is deploying new WiFi across their properties. They use Ruckus APs in their luxury hotels and Cisco Meraki in their budget brands. They want to standardise on a single captive portal platform for GDPR compliance and data capture. Which platform must they choose and why?
💡 Suggerimento:Consider the hardware compatibility requirements of both platforms.
Mostra l'approccio consigliato
They must choose Purple. Cisco Spaces is exclusively compatible with Cisco hardware (Catalyst and Meraki) and cannot integrate with the Ruckus APs used in the luxury hotels. Purple's hardware-agnostic overlay architecture allows it to integrate with both Ruckus and Meraki simultaneously, providing the single, standardised captive portal and GDPR compliance framework the group requires.
Q2. An IT Director is evaluating Cisco Spaces. They currently use Catalyst 9800 WLCs. What additional infrastructure component must they deploy to connect their WLCs to the Cisco Spaces cloud platform?
💡 Suggerimento:Review the deployment topology requirements for Catalyst environments versus Meraki environments.
Mostra l'approccio consigliato
They must deploy the Cisco Spaces Connector. This is a virtual machine appliance that acts as a secure gateway, routing telemetry and location data from the Catalyst 9800 WLC to the Cisco Spaces cloud. Unlike Meraki, which has built-in cloud connectivity, Catalyst deployments require this intermediary connector.
Q3. A marketing team wants to automatically trigger an email via HubSpot when a guest logs into the WiFi for the third time in a month. Which platform is better suited for this workflow, and how does the integration occur?
💡 Suggerimento:Evaluate the native CRM integration capabilities and marketing automation focus of each platform.
Mostra l'approccio consigliato
Purple is better suited for this workflow. Purple features deep marketing automation capabilities and provides a native, pre-built connector for HubSpot. The integration occurs via Purple's analytics engine, which tracks the repeat visit frequency and uses the native API connector to push an event trigger to HubSpot, initiating the automated email campaign without requiring custom middleware.



