WiFi का उपयोग करके होटलों में ग्राहक अनुभव कैसे सुधारें
यह मार्गदर्शिका IT लीडरों और स्थल संचालकों को होटल WiFi को एक बुनियादी सुविधा से एक सक्रिय सहभागिता चैनल में बदलने के लिए एक तकनीकी खाका प्रदान करती है। इसमें व्यक्तिगत अतिथि अनुभव प्रदान करने, कमरे के अपग्रेड को बढ़ावा देने और लॉयल्टी कार्यक्रम अधिग्रहण बढ़ाने के लिए आवश्यक आर्किटेक्चर, PMS एकीकरण और परिनियोजन रणनीतियाँ शामिल हैं। Captive Portal डिज़ाइन और GDPR अनुपालन से लेकर उपस्थिति विश्लेषण और ठहरने के बाद के सर्वेक्षण स्वचालन तक, यह आतिथ्य IT टीमों के लिए निश्चित परिचालन संदर्भ है।
🎧 इस गाइड को सुनें
ट्रांसक्रिप्ट देखें
- कार्यकारी सारांश
- तकनीकी गहन-विश्लेषण: वैयक्तिकरण के लिए आर्किटेक्चर
- पहचान परत के रूप में Captive Portal
- प्रॉपर्टी मैनेजमेंट सिस्टम के साथ एकीकरण
- उपस्थिति विश्लेषण और स्थानिक बुद्धिमत्ता
- कार्यान्वयन मार्गदर्शिका: चरण-दर-चरण परिनियोजन
- चरण 1: बुनियादी ढाँचे की तैयारी और नेटवर्क आर्किटेक्चर
- चरण 2: Captive Portal कॉन्फ़िगरेशन और ब्रांडिंग
- चरण 3: PMS और CRM एकीकरण
- चरण 4: ठहरने के बाद सर्वेक्षण स्वचालन
- होटल WiFi परिनियोजन के लिए सर्वोत्तम अभ्यास
- समस्या निवारण और जोखिम न्यूनीकरण
- Captive Portal रेंडर नहीं हो रहा है
- कम मार्केटिंग ऑप्ट-इन दरें
- गलत उपस्थिति एनालिटिक्स
- MAC Randomization का अतिथि पहचान पर प्रभाव
- ROI और व्यावसायिक प्रभाव

कार्यकारी सारांश
आधुनिक होटल संचालन के लिए, अतिथि WiFi एक बुनियादी सुविधा से एक महत्वपूर्ण बुनियादी ढाँचा परत में विकसित हो गया है जो राजस्व, निष्ठा और परिचालन दक्षता को बढ़ावा देता है। यह मार्गदर्शिका बताती है कि निष्क्रिय कनेक्टिविटी को एक सक्रिय सहभागिता चैनल में बदलकर WiFi का उपयोग करके होटलों में ग्राहक अनुभव को कैसे बेहतर बनाया जाए। हम व्यक्तिगत स्वागत, लक्षित कमरे के अपग्रेड, निर्बाध लॉयल्टी कार्यक्रम एकीकरण और स्वचालित ठहरने के बाद के सर्वेक्षण प्रदान करने के लिए आवश्यक तकनीकी आर्किटेक्चर का पता लगाते हैं।
Purple जैसे एंटरप्राइज़-ग्रेड प्लेटफ़ॉर्म का लाभ उठाकर, IT लीडर केवल बैंडविड्थ प्रदान करने से आगे बढ़कर मापने योग्य व्यावसायिक मूल्य प्रदान कर सकते हैं। यह संदर्भ एक मजबूत Guest WiFi और WiFi Analytics समाधान को लागू करने के लिए आवश्यक परिनियोजन विचारों, एकीकरण पैटर्न और सुरक्षा मानकों को शामिल करता है जो आज के जुड़े हुए यात्री की मांगों को पूरा करता है और GDPR और PCI DSS सहित वैश्विक डेटा सुरक्षा नियमों का अनुपालन सुनिश्चित करता है।
तकनीकी गहन-विश्लेषण: वैयक्तिकरण के लिए आर्किटेक्चर
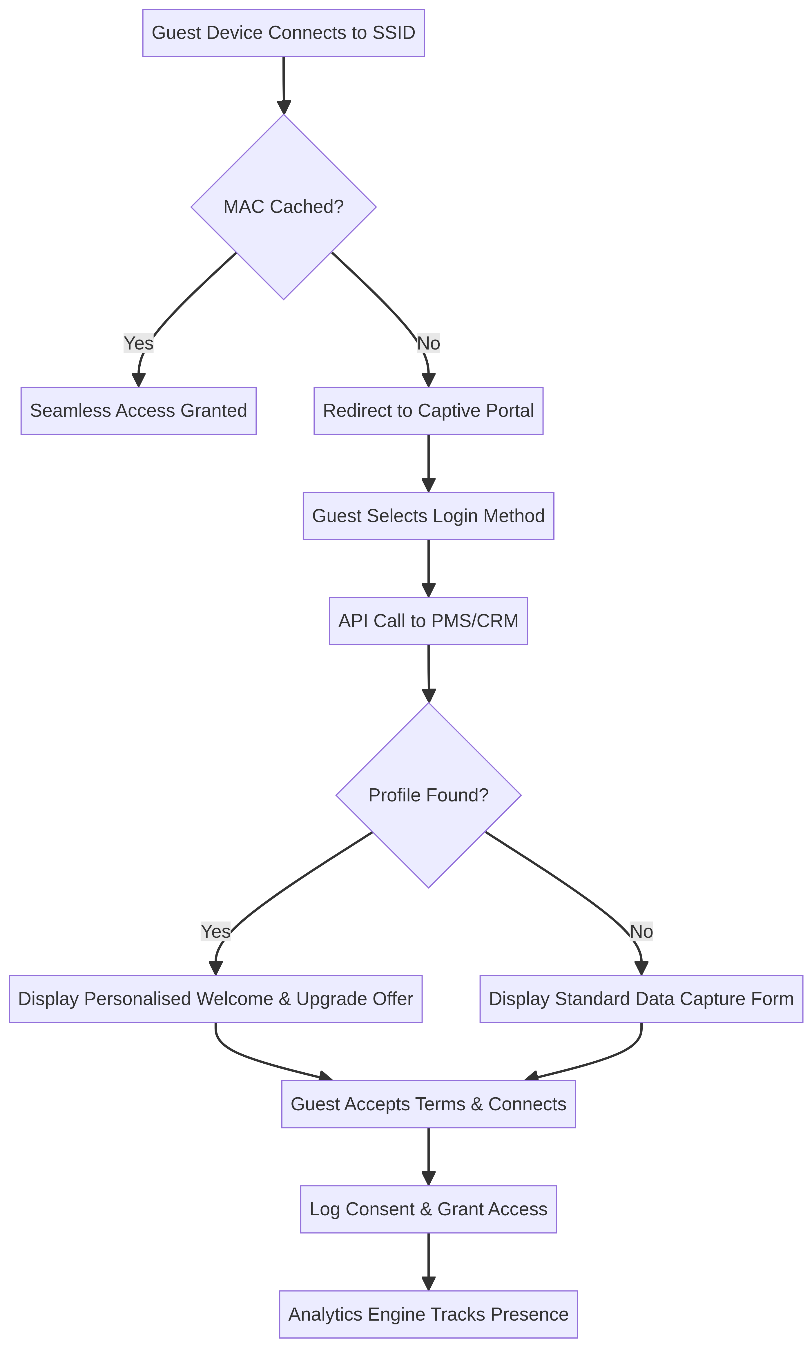
सार्थक वैयक्तिकरण प्राप्त करने के लिए, WiFi बुनियादी ढाँचे को होटल के व्यापक प्रौद्योगिकी स्टैक, विशेष रूप से प्रॉपर्टी मैनेजमेंट सिस्टम (PMS) और कस्टमर रिलेशनशिप मैनेजमेंट (CRM) प्लेटफ़ॉर्म के साथ निर्बाध रूप से एकीकृत होना चाहिए। यह खंड मुख्य वास्तुशिल्प घटकों और वे एक साथ कैसे काम करते हैं, इसे शामिल करता है।
पहचान परत के रूप में Captive Portal
Captive Portal प्राथमिक प्रमाणीकरण और डेटा कैप्चर तंत्र के रूप में कार्य करता है। एक सामान्य प्री-शेयर्ड कुंजी (PSK) के बजाय, आधुनिक परिनियोजन एक परिष्कृत स्प्लैश पेज का उपयोग करते हैं जो कई प्रमाणीकरण विधियों का समर्थन करता है, जिसमें सोशल लॉगिन (Google, Facebook, या Apple के माध्यम से OAuth 2.0), ईमेल पंजीकरण और प्रत्यक्ष लॉयल्टी कार्यक्रम क्रेडेंशियल प्रमाणीकरण शामिल हैं। यह परत उपयोगकर्ता की पहचान करने, GDPR अनुच्छेद 7 के तहत आवश्यक सहमति प्राप्त करने और उस पहचान संदर्भ को एनालिटिक्स इंजन तक पहुँचाने के लिए जिम्मेदार है।

SSID आर्किटेक्चर को चिंताओं के स्पष्ट पृथक्करण के साथ डिज़ाइन किया जाना चाहिए। एक एकल अतिथि-उन्मुख SSID DNS अवरोधन के माध्यम से सभी अप्रमाणित ट्रैफ़िक को Captive Portal नियंत्रक तक पहुँचाता है। अतिथि के लॉगिन प्रवाह को पूरा करने से पहले सभी आवश्यक बाहरी डोमेन — सोशल लॉगिन प्रदाताओं, CDN-होस्टेड पोर्टल संपत्तियों और किसी भी तीसरे पक्ष की प्रमाणीकरण सेवाओं — तक पहुँच की अनुमति देने के लिए वॉलड गार्डन कॉन्फ़िगरेशन को सावधानीपूर्वक बनाए रखा जाना चाहिए। वॉलड गार्डन को बनाए रखने में विफलता उत्पादन परिनियोजन में Captive Portal विफलताओं का सबसे आम कारण है।
प्रॉपर्टी मैनेजमेंट सिस्टम के साथ एकीकरण
WiFi Analytics प्लेटफ़ॉर्म का वास्तविक मूल्य तब अनलॉक होता है जब यह PMS के साथ एकीकृत होता है। जब कोई अतिथि कनेक्ट होता है, तो सिस्टम उनकी प्रमाणित पहचान (ईमेल या लॉयल्टी नंबर) का उपयोग करके PMS से उनकी वर्तमान आरक्षण स्थिति, कमरे का नंबर और लॉयल्टी टियर वास्तविक समय में प्राप्त कर सकता है। यह डेटा विनिमय Captive Portal को व्यक्तिगत सामग्री को गतिशील रूप से प्रस्तुत करने में सक्षम बनाता है: अतिथि को नाम से संबोधित करने वाला एक स्वागत संदेश, उनके वर्तमान लॉयल्टी पॉइंट का संतुलन, या उनकी वर्तमान बुकिंग से संबंधित एक लक्षित अपग्रेड प्रस्ताव।
एकीकरण आमतौर पर WiFi एनालिटिक्स प्लेटफ़ॉर्म से PMS तक एक REST API कॉल के माध्यम से लागू किया जाता है, जो सफल प्रमाणीकरण के बिंदु पर ट्रिगर होता है। PMS प्रतिक्रिया पेलोड का उपयोग तब एक गतिशील टेम्पलेट इंजन को पॉप्युलेट करने के लिए किया जाता है जो उपयुक्त स्प्लैश पेज वेरिएंट को प्रस्तुत करता है। इस API कॉल में विलंबता एक प्रमुख प्रदर्शन विचार है; उपयोगकर्ता अनुभव को खराब होने से बचाने के लिए कॉल को कुछ सौ मिलीसेकंड के भीतर पूरा होना चाहिए।

उपस्थिति विश्लेषण और स्थानिक बुद्धिमत्ता
एक बार प्रमाणित होने के बाद, एनालिटिक्स इंजन उपस्थिति डेटा को संसाधित करना शुरू कर देता है। कई एक्सेस पॉइंट से सिग्नल शक्ति (RSSI) का विश्लेषण करके, सिस्टम स्थल के भीतर ठहरने के समय और आवाजाही के पैटर्न को निर्धारित कर सकता है। यह स्थानिक बुद्धिमत्ता यह समझने के लिए महत्वपूर्ण है कि अतिथि होटल की सुविधाओं का उपयोग कैसे करते हैं — लॉबी से लेकर रेस्तरां और स्पा तक। कनेक्ट लाइसेंस के तहत OpenRoaming जैसी सेवाओं के लिए एक मुफ्त पहचान प्रदाता के रूप में Purple की भूमिका इस प्रक्रिया को और सरल बनाती है, जिससे विभिन्न संपत्तियों में लौटने वाले मेहमानों को पुनः प्रमाणीकरण की आवश्यकता के बिना सुरक्षित, स्वचालित ऑनबोर्डिंग की अनुमति मिलती है।
प्रमाणीकरण और वैयक्तिकरण निर्णय प्रवाह नीचे दर्शाया गया है:

कार्यान्वयन मार्गदर्शिका: चरण-दर-चरण परिनियोजन
एक व्यापक WiFi सहभागिता समाधान को तैनात करने के लिए IT, मार्केटिंग और संचालन टीमों के बीच सावधानीपूर्वक योजना और समन्वय की आवश्यकता होती है। निम्नलिखित चरण एक संरचित परिनियोजन रोडमैप प्रदान करते हैं।
चरण 1: बुनियादी ढाँचे की तैयारी और नेटवर्क आर्किटेक्चर
Captive Portal को लागू करने से पहले, सुनिश्चित करें कि अंतर्निहित वायरलेस बुनियादी ढाँचा अपेक्षित डिवाइस घनत्व और थ्रूपुट आवश्यकताओं का समर्थन कर सकता है।
| विचार | सिफारिश | मानक |
|---|---|---|
| SSID रणनीति | Captive Portal के साथ एकल अतिथि SSID; 802.1X के साथ अलग कॉर्पोरेट SSID | IEEE 802.11i |
| नेटवर्क विभाजन | समर्पित VLAN अतिथि ट्रैफ़िक के लिए, कॉर्पोरेट और POS नेटवर्क से अलग | PCI DSS आवश्यकता 1 |
| AP घनत्व | RF साइट सर्वेक्षण करें; पूरे स्थान पर -65 dBm न्यूनतम RSSI लक्ष्य करें | IEEE 802.11k/v/r |
| सुरक्षा प्रोटोकॉल | अतिथि SSID के लिए WPA3-SAE जहाँ डिवाइस संगतता अनुमति देती है | IEEE 802.11ax |
| थ्रूपुट बेसलाइन | उच्च-घनत्व वाले क्षेत्रों में प्रति समवर्ती डिवाइस न्यूनतम 5 Mbps | विक्रेता-तटस्थ सर्वोत्तम अभ्यास |
सुनिश्चित करें कि अतिथि ट्रैफ़िक को समर्पित VLANs का उपयोग करके कॉर्पोरेट और परिचालन नेटवर्क से कड़ाई से अलग किया गया है। यह केवल एक सर्वोत्तम अभ्यास नहीं है; यदि कोई भुगतान प्रणाली उसी भौतिक बुनियादी ढांचे पर संचालित होती है, तो यह PCI DSS के तहत एक अनिवार्य नियंत्रण है।
चरण 2: Captive Portal कॉन्फ़िगरेशन और ब्रांडिंग
Captive Portal अक्सर पहला डिजिटल टचपॉइंट होता है जिसका अनुभव कोई अतिथि साइट पर करता है। इसका डिज़ाइन और प्रदर्शन सीधे होटल के ब्रांड के प्रति अतिथि की धारणा को प्रभावित करता है।
प्रमाणीकरण विकल्पों को कॉन्फ़िगर करें जो डेटा कैप्चर के साथ घर्षण को संतुलित करते हैं। ईमेल और सोशल लॉगिन मानक हैं, लेकिन सीधे लॉयल्टी प्रोग्राम प्रमाणीकरण को एकीकृत करने से उच्चतम-मूल्य वाला पहचान डेटा मिलता है। विभिन्न स्प्लैश पृष्ठों को प्रदर्शित करने के लिए गतिशील सामग्री नियम लागू करें, जो लौटने वाले बनाम नए अतिथि की स्थिति, दिन के समय, या विशिष्ट स्थान जैसे चर पर आधारित हों। उदाहरण के लिए, स्पा में कनेक्ट होने वाले अतिथि को लॉबी में कनेक्ट होने वाले अतिथि से अलग स्वागत अनुभव दिखना चाहिए।
सभी डेटा कैप्चर को GDPR का पालन करना चाहिए। मार्केटिंग संचार के लिए स्पष्ट, दानेदार ऑप्ट-इन चेकबॉक्स लागू करें, और सुनिश्चित करें कि सहमति लॉग को छेड़छाड़-प्रूफ ऑडिट ट्रेल में लिखा गया है। प्रसंस्करण का कानूनी आधार स्प्लैश पेज पर स्पष्ट रूप से बताया जाना चाहिए।
चरण 3: PMS और CRM एकीकरण
व्यक्तिगत स्वागत और कमरे के अपग्रेड की डिलीवरी को सक्षम करने के लिए यह सबसे महत्वपूर्ण कदम है।
WiFi प्लेटफॉर्म और PMS और CRM के बीच सुरक्षित API कनेक्शन स्थापित करें। परिभाषित करें कि Captive Portal से फ़ील्ड CRM में अतिथि प्रोफाइल से कैसे मैप होते हैं, और स्वचालित ट्रिगर सेट करें। उदाहरण के लिए, यदि कोई अतिथि प्रमाणित करता है और PMS पुष्टि करता है कि वे उपलब्ध सुइट इन्वेंट्री के साथ एक मानक कमरे में हैं, तो एक सशुल्क अपग्रेड की पेशकश करने वाला एक Captive Portal इंटरस्टिशियल ट्रिगर करें। इस प्रस्ताव को स्पष्ट कॉल-टू-एक्शन और रूपांतरण को बढ़ावा देने के लिए समय-सीमित प्रोत्साहन के साथ प्रस्तुत किया जाना चाहिए।
चरण 4: ठहरने के बाद सर्वेक्षण स्वचालन
अतिथि उपस्थिति की निगरानी के लिए एनालिटिक्स प्लेटफॉर्म को कॉन्फ़िगर करें। जब किसी अतिथि का डिवाइस एक निश्चित अवधि (आमतौर पर 12-24 घंटे, चेकआउट का संकेत) के लिए नेटवर्क पर नहीं देखा जाता है, तो ईमेल मार्केटिंग प्लेटफॉर्म पर एक वेबहुक ट्रिगर करें। यह वेबहुक ठहरने के बाद NPS या CSAT सर्वेक्षण ईमेल को सक्रिय करता है, अनुभव के ताज़ा रहते हुए डिलीवरी सुनिश्चित करता है और प्रतिक्रिया दरों को अधिकतम करता है।
होटल WiFi परिनियोजन के लिए सर्वोत्तम अभ्यास
निम्नलिखित सिफारिशें Hospitality WiFi परिनियोजन के लिए उद्योग-मानक दृष्टिकोणों को दर्शाती हैं और Retail , Healthcare , और Transport वातावरण सहित विभिन्न प्रकार के स्थानों पर लागू होती हैं।
लौटने वाले अतिथियों के लिए घर्षण-रहित ऑनबोर्डिंग को प्राथमिकता दें। लौटने वाले अतिथियों को क्रेडेंशियल फिर से दर्ज करने की आवश्यकता के बिना स्वचालित रूप से प्रमाणित करने के लिए MAC एड्रेस कैशिंग या पासपॉइंट (हॉटस्पॉट 2.0 / IEEE 802.11u) जैसे मानकों का उपयोग करें। तीन रातों तक ठहरने वाले अतिथि को Captive Portal का सामना केवल एक बार करना चाहिए।
स्थान-आधारित एनालिटिक्स का जिम्मेदारी से लाभ उठाएं। उपस्थिति एनालिटिक्स डेटा शक्तिशाली है लेकिन इसे सावधानी से संभाला जाना चाहिए। सुनिश्चित करें कि आपकी डेटा प्रतिधारण नीतियां स्पष्ट रूप से प्रलेखित हैं और अतिथियों को Captive Portal से जुड़ी गोपनीयता नीति में उपस्थिति ट्रैकिंग के बारे में सूचित किया जाता है।
ठहरने के बाद की सहभागिता को स्वचालित करें। सर्वेक्षण ईमेल को ट्रिगर करने के लिए मैन्युअल PMS निर्यात पर निर्भर न रहें। समयबद्धता और सटीकता सुनिश्चित करने के लिए नेटवर्क उपस्थिति डेटा को ट्रिगर के रूप में उपयोग करें।
किसी भी भुगतान प्रवाह के लिए PCI DSS अनुपालन सुनिश्चित करें। यदि Captive Portal प्रीमियम बैंडविड्थ टियर या अपग्रेड खरीद के लिए भुगतान संसाधित करता है, तो संपूर्ण भुगतान प्रवाह PCI DSS अनुरूप होना चाहिए। अपने स्वयं के बुनियादी ढांचे पर कार्ड डेटा को संभालने के बजाय एक प्रमाणित भुगतान गेटवे से एक टोकनाइज्ड, होस्टेड भुगतान पृष्ठ का उपयोग करें।
WiFi और लॉयल्टी रणनीतियों को संरेखित करें। अतिथियों को अपने लॉयल्टी क्रेडेंशियल का उपयोग करके WiFi से प्रमाणित करने की अनुमति दें। यह ऑन-प्रॉपर्टी डिजिटल व्यवहार और लॉयल्टी प्रोफाइल के बीच एक सीधा, स्थायी लिंक बनाता है, जिससे भविष्य के ठहरने पर अधिक समृद्ध वैयक्तिकरण सक्षम होता है।
एंटरप्राइज़ नेटवर्किंग विकास पर अधिक संदर्भ के लिए, देखें Hotel WiFi: The Complete Guide for Hoteliers और WiFi para Hoteles: La Guía Completa para Hoteleros ।
समस्या निवारण और जोखिम न्यूनीकरण
Captive Portal रेंडर नहीं हो रहा है
लक्षण: अतिथि SSID से कनेक्ट होते हैं लेकिन स्प्लैश पेज दिखाई नहीं देता है, या टूटा हुआ दिखाई देता है।
मूल कारण: सबसे आम तौर पर वॉल्ड गार्डन के गलत कॉन्फ़िगरेशन, DNS अवरोधन विफलताओं, या डिवाइस-स्तरीय सुरक्षा सुविधाओं के कारण होता है जो पोर्टल को ट्रिगर करने वाले HTTP रीडायरेक्ट को ब्लॉक करते हैं।
शमन: सभी आवश्यक डोमेन को श्वेतसूची में सुनिश्चित करने के लिए वॉल्ड गार्डन का नियमित रूप से ऑडिट करें। फ्रंट डेस्क कर्मचारियों को प्रशिक्षित करें कि वे अतिथियों को गैर-HTTPS URL पर नेविगेट करके पोर्टल को मैन्युअल रूप से ट्रिगर करने के लिए मार्गदर्शन करें। एनालिटिक्स डैशबोर्ड के माध्यम से पोर्टल रेंडर सफलता दरों की निगरानी करें और असामान्य गिरावट के लिए अलर्ट सेट करें।
कम मार्केटिंग ऑप्ट-इन दरें
लक्षण: उच्च WiFi कनेक्शन दरें लेकिन कार्रवाई योग्य ईमेल पते या मार्केटिंग सहमति का कम कैप्चर।
मूल कारण: ऑप्ट-इन करने का मूल्य प्रस्ताव अस्पष्ट है, या फॉर्म बहुत लंबा और बोझिल है।
शमन: प्रगतिशील प्रोफाइलिंग लागू करें। बुनियादी पहुंच के लिए घर्षण-रहित वन-क्लिक सोशल लॉगिन प्रदान करें, फिर विस्तारित प्रोफ़ाइल को पूरा करने के बदले में एक स्पष्ट मूल्य विनिमय — उच्च बैंडविड्थ, एक मानार्थ पेय, या तत्काल लॉयल्टी पॉइंट — प्रस्तुत करें।
गलत उपस्थिति एनालिटिक्स
लक्षण: हीटमैप अनियमित या अतार्किक अतिथि आंदोलन पैटर्न दिखाते हैं जो भौतिक अवलोकनों को प्रतिबिंबित नहीं करते हैं।
मूल कारण: अपर्याप्त AP घनत्व, खराब AP प्लेसमेंट, ज़ोन के बीच RF सिग्नल का रिसाव, या एनालिटिक्स प्लेटफ़ॉर्म में कैलिब्रेशन की कमी।
शमन: नियमित RF साइट सर्वेक्षण करें। सुनिश्चित करें कि APs को केवल कवरेज के लिए नहीं, बल्कि स्थान एनालिटिक्स के लिए इष्टतम घनत्व के साथ तैनात किया गया है। सटीक फ़्लोर प्लान और भौतिक पैमाने के मापों का उपयोग करके एनालिटिक्स प्लेटफ़ॉर्म को कैलिब्रेट करें।
MAC Randomization का अतिथि पहचान पर प्रभाव
लक्षण: सिस्टम लौटने वाले मेहमानों को पहचानने में विफल रहता है, जिसके परिणामस्वरूप ज्ञात लॉयल्टी सदस्यों के लिए सामान्य portal अनुभव होते हैं।
मूल कारण: आधुनिक iOS और Android डिवाइस प्रति-नेटवर्क यादृच्छिक MAC पते का उपयोग करते हैं, जो विज़िट के बीच बदल सकते हैं।
शमन: पहचान रणनीति को हार्डवेयर परत (MAC address) से पहचान परत में स्थानांतरित करें। मेहमानों को Captive Portal पर एक स्थायी पहचानकर्ता — ईमेल या लॉयल्टी नंबर — का उपयोग करके प्रमाणित करने की आवश्यकता है। इस पहचान को CRM में संग्रहीत करें और इसे सभी वैयक्तिकरण तर्क के लिए प्राथमिक कुंजी के रूप में उपयोग करें।
ROI और व्यावसायिक प्रभाव
एक परिष्कृत WiFi एनालिटिक्स प्लेटफ़ॉर्म को लागू करने से एक लागत केंद्र राजस्व-उत्पादक संपत्ति में बदल जाता है। व्यावसायिक प्रभाव को कई आयामों में मापा जा सकता है।
| मीट्रिक | विशिष्ट आधार रेखा | WiFi एनालिटिक्स प्लेटफ़ॉर्म के साथ | सुधार |
|---|---|---|---|
| लॉयल्टी कार्यक्रम साइन-अप दर | 5-8% मेहमान (फ्रंट डेस्क) | 20-35% कनेक्टिंग मेहमान | 3-4 गुना वृद्धि |
| रूम अपग्रेड रूपांतरण दर | 2-3% (फ्रंट डेस्क अपसेल) | 8-15% (लक्षित portal ऑफ़र) | 3-5 गुना वृद्धि |
| ठहरने के बाद सर्वेक्षण प्रतिक्रिया दर | 8-12% (विलंबित ईमेल) | 25-40% (घंटों के भीतर ट्रिगर) | 2-3 गुना वृद्धि |
| अतिथि संतुष्टि स्कोर (NPS) | आधार रेखा | +10-15 NPS अंक | मापने योग्य उत्थान |
ये आंकड़े सांकेतिक हैं और संपत्ति के प्रकार, अतिथि जनसांख्यिकी और लागू वैयक्तिकरण तर्क की गुणवत्ता के अनुसार भिन्न होंगे। ROI का मुख्य चालक PMS और CRM एकीकरण की गुणवत्ता है; एक खराब एकीकृत प्रणाली जो लौटने वाले मेहमानों को नए आगमन से अलग नहीं कर सकती है, वह काफी कम रिटर्न देगी।
एंटरप्राइज़ WiFi ROI और परिनियोजन विचारों पर अतिरिक्त संदर्भ के लिए, देखें What Is a Leased Line? Dedicated Business Internet और Wi Fi in Auto: The Complete 2026 Enterprise Guide ।
मुख्य शब्द और परिभाषाएं
Captive Portal
A web page that a user of a public-access network is obliged to view and interact with before full internet access is granted. Implemented via DNS interception or HTTP redirect at the network layer.
This is the primary mechanism for IT to enforce terms of service, capture guest identity data, present targeted marketing messages, and log GDPR consent. Its design and performance directly impact the guest's first digital impression of the hotel.
Walled Garden
A network access control mechanism that restricts unauthenticated users to a limited set of pre-approved domains before they complete the captive portal authentication flow.
Crucial for allowing devices to reach social login providers (Google, Facebook, Apple) and CDN-hosted portal assets before the guest has authenticated. Misconfiguration is the most common cause of captive portal failures in production.
MAC Randomization
A privacy feature in modern operating systems (iOS 14+, Android 10+) that generates a unique, randomized MAC address for each WiFi network a device connects to, preventing long-term cross-session device tracking.
IT teams must design authentication flows that rely on captured identity (email or loyalty ID) rather than persistent MAC addresses for long-term guest profiling and recognition.
Passpoint / Hotspot 2.0
An IEEE 802.11u-based standard that enables devices to automatically and securely connect to WiFi networks using pre-provisioned credentials, without requiring manual interaction with a captive portal.
Used to provide a seamless, cellular-like roaming experience for returning guests or loyalty members, eliminating captive portal friction on subsequent visits and across multiple properties.
Property Management System (PMS)
The core software application used by hotels to manage reservations, room assignments, check-in and check-out, billing, and guest profiles. Common platforms include Oracle OPERA, Mews, and Cloudbeds.
Integrating the WiFi analytics platform with the PMS via REST API is essential for enabling real-time, personalised captive portal experiences based on live reservation data, loyalty tier, and room type.
Presence Analytics
The use of WiFi infrastructure to detect the location and movement of wireless devices within a physical space by analysing RSSI (Received Signal Strength Indicator) data from multiple access points. Provides metrics including dwell time, footfall, and zone-to-zone movement.
Provides venue operations directors with actionable data on how guests use hotel facilities, informing staffing decisions, space layout optimisation, and the timing of targeted marketing communications.
VLAN Segmentation
The practice of dividing a single physical network into multiple logical networks (Virtual Local Area Networks) to isolate traffic flows and enforce access control policies at the network layer.
A mandatory security control to ensure that guest WiFi traffic is completely isolated from corporate systems, payment card networks, and operational infrastructure. Required under PCI DSS Requirement 1 for any environment where payment systems share physical network infrastructure.
OpenRoaming
A Wireless Broadband Alliance (WBA) federation standard that enables devices to automatically and securely connect to participating WiFi networks using a single identity credential, providing a seamless roaming experience across venues and operators.
Purple's role as a free identity provider for OpenRoaming under the Connect license simplifies connectivity for guests, reducing login friction across multiple properties or participating venues. Particularly valuable for frequent business travellers.
Progressive Profiling
A data capture strategy that collects guest information incrementally across multiple interactions, rather than requiring all data fields to be completed in a single form submission.
Resolves the tension between marketing's desire for rich guest data and operations' requirement for frictionless onboarding. Guests provide basic information on first connection and are incentivised to provide additional data over time in exchange for tangible benefits.
केस स्टडीज
A 300-room business hotel wants to increase sign-ups for its new loyalty programme. Currently, guests connect via a generic PSK and front desk staff are struggling to meet sign-up targets during busy check-in periods. The hotel's CRM is Salesforce and the PMS is Oracle OPERA.
- Replace the PSK with an open SSID and deploy a captive portal via Purple's Guest WiFi platform.
- Configure the captive portal to offer tiered bandwidth: basic speed (5 Mbps) for email login, and premium high-speed access (25 Mbps) in exchange for joining the loyalty programme directly on the splash page.
- Integrate the WiFi platform's API with Salesforce CRM to automatically provision the new loyalty account and send a welcome email with the guest's points balance instantly upon sign-up.
- Configure a secondary trigger: if the guest's email is already in Salesforce (returning guest), skip the sign-up form and present a personalised welcome with their current points balance instead.
- Monitor conversion rates via the WiFi analytics dashboard and A/B test different value propositions (bandwidth vs. F&B voucher) to optimise the sign-up rate.
A luxury resort with 5 properties wants to send automated post-stay NPS surveys. Their current process relies on manual daily exports from the PMS, resulting in surveys arriving 3-4 days after checkout. Response rates are below 8%. They want to achieve a 25%+ response rate.
- Deploy a WiFi analytics platform that tracks guest presence via device association with access points across all 5 properties.
- Configure a 'Checkout Trigger' within the analytics engine: when a guest's device is not seen on the network for 18 hours (a threshold calibrated to avoid false triggers from guests who leave the property during the day), the system flags the profile as 'checked out'.
- Use a webhook to automatically push this event to the email marketing platform (e.g., Mailchimp or Braze), triggering the NPS survey email within 2-4 hours of the inferred departure.
- Personalise the survey email with the guest's name, property name, and stay dates pulled from the CRM.
- Set up a dashboard to monitor response rates per property and per survey trigger delay, allowing ongoing optimisation of the trigger threshold.
परिदृश्य विश्लेषण
Q1. You are deploying a new captive portal for a hotel chain with 10 properties. The marketing team wants to include a 10-field form to capture extensive guest data at every login, while the operations team wants a frictionless 1-click login to minimise complaints. How do you architect a solution that satisfies both requirements without compromising either goal?
💡 संकेत:Consider progressive profiling and the value exchange principle. Think about what the guest receives in return for each piece of data they provide.
अनुशंसित दृष्टिकोण दिखाएं
Implement progressive profiling with tiered access. Configure the captive portal to offer a frictionless one-click social login (Google or Apple) or simple email capture for basic, time-limited WiFi access at standard speed. Present a separate, optional 'Complete Your Profile' screen offering a clear value exchange — premium bandwidth tier, a complimentary F&B voucher, or immediate loyalty points — in return for completing the extended 10-field profile. This approach captures the data marketing needs from motivated guests without creating friction for every single connection. Track completion rates per field to identify and remove low-value data points that reduce conversion.
Q2. During a pilot deployment at a 250-room hotel, the analytics engine reports that guests are spending an average of 4 hours in the lobby, which contradicts physical observations by the operations team who estimate average lobby dwell time at under 30 minutes. What is the most likely technical cause and how do you resolve it?
💡 संकेत:Think about how devices behave when not actively in use, how the system defines 'presence', and what happens to device associations when guests move to their rooms.
अनुशंसित दृष्टिकोण दिखाएं
The most likely cause is RF signal bleed from the lobby access points into adjacent guest rooms, combined with an overly generous 'last seen' timeout in the analytics platform. Devices in rooms directly above or adjacent to the lobby are associating with lobby APs due to stronger signal strength, and the analytics platform is attributing their presence to the lobby zone. To resolve this: first, reduce the transmit power of lobby APs to limit signal bleed into upper floors; second, ensure guest room APs are deployed with sufficient density so devices prefer them over lobby APs; third, calibrate the analytics platform's zone boundary RSSI thresholds using physical floor plan data; and fourth, reduce the 'last seen' timeout to a value that reflects realistic lobby dwell patterns (e.g., 15 minutes).
Q3. A hotel wants to deliver a 'Welcome Back' personalised message to returning guests on the captive portal. After deployment, the system fails to recognise approximately 65% of guests who have stayed before and have profiles in the CRM. The hotel's IT team suspects MAC randomization is the cause. How do you architect a permanent solution that resolves this without requiring hardware changes?
💡 संकेत:If the hardware identifier is unreliable between sessions, what other identifier can serve as a persistent anchor? Consider the authentication flow and what the guest already knows.
अनुशंसित दृष्टिकोण दिखाएं
Shift the identification strategy entirely from the hardware layer (MAC address) to the identity layer. The solution has two components. First, on the captive portal, require guests to authenticate using a persistent identifier — email address or loyalty programme number — rather than relying on MAC address recognition for returning guest detection. Second, configure the WiFi platform to perform a CRM lookup using the authenticated email or loyalty number at the point of login. If a matching profile is found, serve the personalised 'Welcome Back' experience regardless of the device's MAC address. The MAC address should be retained only as a session-level identifier for the duration of the current stay (for MAC caching to avoid re-authentication during the stay), not as a long-term identity anchor. This architectural change also resolves the issue for guests who use multiple devices during their stay.



